APP下载

微信公众号

CCMTV APP

登录后可享受
同步多端记录
个性推荐视频
登录
指南与共识 | 维生素D及其类似物临床共识(2025版)课件
CCMTV内分泌频道 1728次浏览
2026-03-11

点击蓝字,关注我们

图片
图片

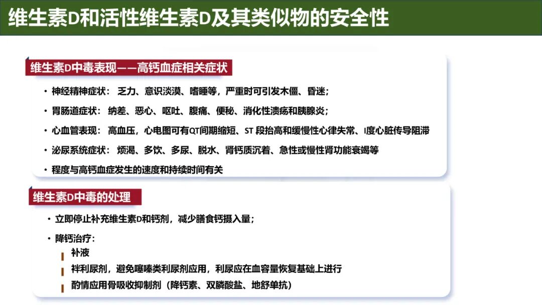
中华医学会骨质疏松和骨矿盐疾病分会组织更新的《维生素D及其类似物的临床应用共识(2025版)》已在《中华骨质疏松和骨矿盐疾病杂志》刊出(全文见文末二维码),为便于大家理解,分会组织制作了相关幻灯课件,供同道们下载。

图片
图片
图片
图片
图片
图片
图片
图片
图片
图片
图片
图片
图片
图片
图片
图片
图片
图片
图片
图片
图片
图片
图片
图片
图片
图片
图片
图片
图片
图片
图片
图片
图片
图片
图片
图片
图片
图片
图片
图片
图片
图片
图片
图片
图片
图片
图片
图片
图片
图片
图片
图片
识别二维码
下载指南全文PDF
图片
图片
来源:中华医学会骨质疏松和骨矿盐分会微信公众平台

发送
CCMTV内分泌频道
关注公众号及时获取最新资讯
扫一扫关注公众号