APP下载

微信公众号

CCMTV APP

登录后可享受
同步多端记录
个性推荐视频
登录
领读指南丨高尿酸血症与痛风健康管理指南
CCMTV内分泌频道 4679次浏览
2025-09-29


引用本文

国家老年疾病临床医学研究中心(湘雅医院),中华医学会健康管理学分会,《中华健康管理学杂志》编辑委员会. 高尿酸血症与痛风健康管理指南[J]. 中华健康管理学杂志,2025,19(09):669-692.

DOI:10.3760/cma.j.cn115624-20250223-00158


通信作者

  • 刘绍辉,中南大学湘雅医院,国家老年疾病临床医学研究中心(湘雅医院), 长沙 410008,Email:shaohui_liu@msn.com;

  • 郭清,浙江中医药大学健康管理研究所,杭州 310053,Email:qguo@zcmu.edu.cn;

  • 曾强,解放军总医院第二医学中心,北京 100853, Email:ZQ301@126.com

摘  要

高尿酸血症(Hyperuricemia,HUA)作为代谢异常的重要指标,与痛风、慢性肾脏病、代谢综合征、糖尿病及心血管疾病等多种疾病密切相关。当前,我国HUA与痛风患病率持续上升且呈年轻化趋势,疾病防治面临知晓率低、治疗依从性差和控制达标率不足等挑战。尽管近年来我国相继发布了多项指南,但在筛查评估、分层干预和监测随访等方面存在不足,缺乏可操作的健康管理路径。为此,国家老年疾病临床医学研究中心(湘雅医院)、中华医学会健康管理学分会、《中华健康管理学杂志》编辑委员会组建指南制订工作组,基于循证医学证据和我国慢性病管理实践经验,共同制订了《高尿酸血症与痛风健康管理指南》。本指南秉持“早筛查、早评估、早干预”理念,针对健康人群、高危人群和患者三类目标人群,制订了规范化的操作流程和管理方案,构建了涵盖筛查、评估、干预、监测随访及质量控制的全流程健康管理模式,为HUA与痛风的健康管理实践提供科学指导,以期提升其综合防治效果。

前  言

随着社会经济的发展和生活方式的改变,高尿酸血症与痛风已成为我国重大公共卫生问题。中国疾病预防控制中心慢性病及危险因素监测数据显示,我国成人HUA患病率达14%,痛风患病率为0.86%~2.20%,且呈现年轻化趋势。荟萃分析显示,3~19岁儿童及青少年HUA患病率达23.3%,远高于其他国家。HUA与痛风、慢性肾脏病(Chronic kidney disease,CKD)、代谢综合征、糖尿病及心血管疾病等多种疾病相关,其通过促进炎症反应、增加氧化应激和损伤血管内皮功能等机制导致多系统损害并增加死亡风险。

HUA与痛风的防控工作当前面临多重挑战,包括公众疾病知晓率偏低、患者治疗依从性较差及临床控制达标率不足等问题。尽管近年来我国相继发布了多项指南,但现有指南更侧重于临床诊疗,对疾病早期筛查、风险评估、分层干预等关键预防环节缺乏系统指导,在长期监测、随访管理及健康行为干预等方面未形成标准化流程。因此,亟需构建一套系统化、全流程兼具科学性与实用性的HUA与痛风健康管理体系,以全面提升管理水平和防控效率。

为此,由国家老年疾病临床医学研究中心(湘雅医院)、中华医学会健康管理学分会、《中华健康管理学杂志》编辑委员会共同发起,组织多学科专家,基于推荐意见分级的评估、制定及评价(Grading of Recommendations Assessment,Development and Evaluation,GRADE)系统制订本指南。本指南特色如下:(1)全流程覆盖:以“三早”(早筛查、早评估、早干预)为核心,形成“筛查—评估—干预—监测与随访”及全程质量控制的闭环管理体系,构建了全流程的专病管理模式;(2)精准分层管理:基于人群风险、病程阶段、年龄及性别,制定差异化目标与精准干预策略,有效提升管理效率;(3)综合干预模式:充分考虑管理对象的个体差异,结合健康行为数据与疾病特征,构建营养、运动、心理、睡眠、药物的综合干预模式,为个性化管理提供科学依据;(4)实用工具支持:用表格和流程图直观呈现专病管理的具体操作步骤,降低执行的难度,便于快速理解和应用。

本指南的发布将为HUA与痛风的健康管理提供科学依据,助力实现“以治病为中心”向“以健康为中心”的转变,以期降低HUA与痛风的疾病负担。


第一部分 指南的编制与应用   

一、指南制订的方法与程序

本指南严格遵循世界卫生组织(World Health Organization,WHO)和中华医学会发布的规范,由多学科专家团队共同完成。制订流程分为四个阶段:(1)组建团队与确定范围;(2)证据检索与评价;(3)形成共识与推荐意见;(4)利益冲突管理与注册发布。

初始阶段组建了涵盖健康管理、风湿免疫科、内分泌科、肾病内科、临床营养科等领域的多学科专家团队及证据评价工作组。基于患者问卷调查和专家访谈结果,本指南优先聚焦三大核心问题:HUA与痛风的筛查评估路径、分层干预策略及标准化健康管理流程。

证据检索与评价小组成员按照人群、干预、对照和结局(Population,Intervention,Comparison and Outcome,PICO)原则检索PubMed、Embase、Web of science、中国知网、万方数据知识服务平台、维普资讯中文期刊服务平台等中英文数据库,并对参考文献进行滚雪球检索。文献质量由两名研究者独立评价,评价标准包括系统评价方法学质量评价工具(A Measurement Tool to Assess Systematic Reviews,AMSTAR)、Cochrane评审员手册(Cochrane Reviewer′s Handbook)5.0.1标准、纽卡斯尔-渥太华量表(the Newcastle-Ottawa Scale,NOS)以及开发指南研究和评估工具Ⅱ(Appraisal of Guidelines for Research&EvaluationⅡ,AGREE Ⅱ),分歧通过讨论或第三位研究者仲裁解决。

在完成证据检索后,工作组初步制订了推荐意见,并起草了指南初稿,随后同健康管理、风湿免疫科、内分泌科、肾脏内科、心血管内科、泌尿外科、全科医学科、临床营养科、运动康复科、妇产科、儿科、老年病科、影像学、病理学、流行病学、社会医学、循证医学和卫生经济学等多学科专家进行面对面咨询及线上交流,并通过德尔菲法两次征求意见,根据专家反馈进行最终修订。

本指南使用GRADE系统对证据质量和推荐意见进行分级(表1)。所有专家声明无利益冲突。指南已在国际实践指南注册与透明化平台完成注册(PREPARE-2024CN1151)。

图片

二、指南的主要内容

本指南构建了HUA与痛风的全周期健康管理框架,包含筛查、评估、干预、监测与随访和质量控制五大核心环节。筛查是起点,旨在早期识别高危人群与患者;评估是基础,系统全面了解病情以制定干预方案;干预为核心,通过健康教育、生活方式管理和(或)药物治疗改善临床结局;监测与随访为持续管理,确保方案有效并动态优化;质量控制则贯穿全程,通过标准化操作规范和定期评估保证管理质量。通过这一闭环管理体系,实现HUA与痛风的早期识别与有效防控。

三、指南使用者与应用的目标人群

本指南适用于全国各级健康管理机构与基层医疗卫生机构的专业人员,及关注健康管理的社会大众。目标人群包括健康人群、HUA与痛风的高危人群及患者。通过遵循指南建议,医疗专业人员可提供科学、规范的管理方案,帮助管理对象及家属理解疾病、参与决策,实现有效自我管理。

四、指南的传播、实施与更新

指南发布后,指南工作组将通过以下方式推广:(1)在学术期刊中发表;(2)在全国性学术会议中进行专题解读;(3)在重点省份举办基层推广会议,以保障其规范应用;(4)通过网站、公众号等媒体宣传。自发布之日起,拟每3年根据新证据进行更新,确保指南的科学性与实用性。


第二部分 HUA与痛风的筛查   

【推荐意见1】推荐基于生活方式调查、病史采集、体格检查及血清尿酸(Serum uric acid,SUA)检测,早期识别HUA与痛风的高危人群及患者【1B】。

一、健康信息采集

1. 生活方式调查:使用《健康体检自测问卷》(简称“自测问卷”)中的“生活方式信息”和“运动情况调查”模块采集饮食、运动、饮酒、吸烟及睡眠数据。(1)饮食习惯:筛查膳食结构合理性及特殊饮食偏好。(2)运动行为:轻度、中度、重度体力活动的频率和每日久坐时间。(3)吸烟饮酒行为:当前吸烟状态(吸烟、戒烟或不吸烟)、每日吸烟量、吸烟年限及二手烟暴露情况;饮酒频率、酒类偏好及日均酒精摄入量。(4)睡眠健康:睡眠时长、午睡时长及主观睡眠质量评估。

2. 病史采集:使用《HUA与痛风专病问卷》(简称“专病问卷”,图1)重点收集以下信息:(1)家族史:直系亲属如父母、子女或兄弟姐妹中是否有HUA或痛风病史;(2)既往史:是否曾诊断HUA、痛风、高血压、糖尿病、CKD、心血管疾病等;(3)服药史:是否曾服用利尿剂(如氢氯噻嗪)、小剂量阿司匹林、免疫抑制剂(如环孢素)等可能影响SUA代谢的药物;(4)现病史与治疗史:对既往诊断过HUA或痛风的患者,需了解其HUA与痛风的确诊时间、治疗药物的使用情况、SUA水平控制情况及其并发症等;记录痛风发作特征,如发作诱因、部位、频率、持续时间、缓解方式、疼痛情况等。

图片

图1  高尿酸血症与痛风专病问卷

3. 体格与实验室检查:(1)一般检查:测量身高、体重、腰围、臀围、血压,计算体重指数(Body mass index,BMI)和腰臀比。在我国成年人群中,BMI<18.5 kg/m2为低体重状态,18.5 kg/m2≤BMI<24 kg/m2为正常体重,24 kg/m2≤BMI<28 kg/m2为超重,28 kg/m2≤BMI<32.5 kg/m2为轻度肥胖症,32.5 kg/m2≤BMI<37.5 kg/m2为中度肥胖症,37.5 kg/m2≤BMI<50 kg/m2为重度肥胖症,≥50 kg/m2极重度肥胖症。正常腰围定义为成年男性<85 cm和成年女性<80 cm。中心性肥胖的标准为成年男性腰围≥90 cm或腰臀比≥0.90,成年女性腰围≥85 cm或腰臀比≥0.85。7岁以下儿童以年龄别BMI的标准差作为评价方法,7~18岁儿童青少年以性别年龄别BMI作为筛查超重肥胖标准。(2)人体成分分析:可采用生物电阻抗法评估体脂比(成年男性≥25.0%,成年女性≥30.0%为体脂过多)。(3)实验室检查:SUA、血肌酐、估算肾小球滤过率(Estimated glomerular filtration rate,eGFR)、尿常规、血糖、血脂、肝功能。

二、危险因素识别

HUA与痛风的主要危险因素包括遗传、性别、年龄、超重/肥胖、不良饮食模式、久坐不动、过量饮酒、吸烟、不良睡眠模式、合并代谢性疾病或肾脏疾病、使用影响尿酸代谢的药物、环境污染与职业暴露等。高危人群定义为有以上任意一项高危因素者。

(一)不可改变危险因素

1. 遗传因素:HUA与痛风是一种多基因相关的疾病,具有一定的家族聚集现象。关于双胞胎HUA的遗传学研究显示,SUA水平升高的遗传倾向为45.0%~73.0%。近年来,遗传关联分析已发现了36个易感基因与尿酸代谢异常相关,377个遗传位点可能与痛风相关。

2. 性别和年龄:男性HUA与痛风患病率显著高于女性,男女患病比约为6.8∶1,女性绝经前因雌激素促尿酸排泄作用,患病风险较同龄男性低,绝经后患病风险显著增加;男性因缺乏类似保护机制,一生中均面临较高风险。中国人群流行病学研究显示,痛风疾病负担在30岁后上升,男性高峰为45~69岁,女性为50~74岁。

(二)可改变危险因素

1. 超重/肥胖:超重或肥胖与HUA及痛风呈显著正相关。约44.0%的HUA病例归因于超重或肥胖,BMI为25.0~29.9 kg/m2、30.0~34.9 kg/m2和≥35 kg/m2人群HUA患病风险分别是BMI<25.0 kg/m2者的1.85、2.72和3.53倍。约53.6%的痛风发生率归因于高BMI,BMI每增加5 kg/m2,痛风风险升高48.0%。相反,体重减轻可有效降低SUA水平和减少痛风发作风险。

2. 不良饮食模式:不良饮食模式与HUA及痛风的发生风险密切相关,且与遗传因素存在交互作用。高嘌呤(红肉/海鲜/动物内脏)饮食、高果糖(如含糖饮料和甜点)摄入主要通过增加尿酸生成升高SUA水平。与遗传风险低且糖摄入量低者相比,遗传风险高且糖摄入量高者痛风发病风险增加237%(HR=3.37)。蔬菜、乳制品和坚果的摄入可降低HUA风险。饮食炎症指数(Dietary inflammatory index,DII)>2.5时,痛风风险显著增加,且高DII与HUA男性的全因死亡风险相关。

3. 久坐不动:久坐时间与HUA及痛风的发生呈独立正相关。在中国京津冀地区的研究中发现,与每日久坐时间<2 h的相比,男性每日久坐2~4 h、4~6 h和>6 h对HUA归因分数分别为3.14%、6.72%和8.04%。体力活动水平的提高与SUA浓度降低显著相关(β=-0.15),并可有效降低HUA发生风险。

4. 过量饮酒:酒精摄入与痛风风险之间存在显著的剂量反应关系,且男性受酒精影响的风险增幅高于女性。每增加10 g/d的酒精摄入量,痛风风险增加21%。当男性酒精摄入量≥50 g/d时,其痛风发生风险是不饮酒者的2.53倍。无论何种酒类,间歇性酒精摄入均可能触发痛风发作,其中啤酒或苹果酒的关联性最强(男性HR=1.60,女性HR=1.62)。

5. 吸烟:吸烟对HUA和痛风风险的影响存在明显的性别差异。在女性中,吸烟显著增加HUA风险(韩国OR=2.67,日本HR=1.66),而在男性中,仅重度吸烟者(≥20支/d)HUA风险轻度增加(HR=1.18)。但中国数据显示,吸烟对男性HUA的人群归因风险(3.15%)显著高于女性(0.85%)。鉴于吸烟的多系统危害,临床仍强烈建议戒烟。

6. 不良睡眠模式:不良睡眠模式显著增加HUA与痛风发生风险。研究显示,与睡眠持续时间为7~8 h的人群相比,睡眠<7 h的人群SUA水平上升7.23 μmol/L,HUA风险增加34.3%。昼夜节律紊乱者HUA风险是对照组的2.14倍,其中女性(OR=2.99)和CKD患者(OR=5.48)的风险增幅更为显著。

7. 合并代谢性疾病或肾脏疾病:孟德尔随机化研究证实了胰岛素抵抗对HUA及痛风存在单向因果效应。持续存在代谢综合征的患者发生痛风的风险是无代谢综合征者的3.82倍。CKD也显著增加HUA与痛风风险。

8. 使用影响尿酸代谢的药物:利尿剂、吡嗪酰胺、乙胺丁醇、小剂量阿司匹林、免疫抑制剂(如他克莫司、环孢素A、硫唑嘌呤)等药物,可通过抑制尿酸排泄或促进尿酸合成,导致SUA水平升高。

9. 环境污染与职业暴露:砷、钙、镉和铅暴露分别使HUA风险增加70.2%、76.5%、19.9%和56.4%。荟萃分析表明,全氟化合物、农药类及工业污染物的暴露使HUA发生风险显著上升23%~225%。

(三)痛风性关节炎急性发作的诱因

SUA水平是痛风性关节炎急性发作的独立预测因子,95%的急性痛风发作患者基线SUA≥360 μmol/L,当SUA≥600 μmol/L时,15年痛风累积发病率达49.0%,其发病风险是SUA<360 μmol/L者的64倍。急性痛风发作的常见诱因包括:(1)饮食因素:高嘌呤饮食或酒精摄入过量;(2)脱水、创伤、手术、寒冷刺激;(3)代谢波动:快速减重、酸中毒、乳酸堆积。

综上所述,HUA与痛风的发生是遗传易感性与多种危险因素共同作用的结果。个体所具有的危险因素越多,且程度越严重,其患HUA与痛风的风险越高。其中,在男性中,BMI、饮食习惯、饮酒行为和使用利尿剂这四种危险因素对痛风的总归因危险度高达77%。通过积极的生活方式干预,能显著降低HUA与痛风的发病风险。


第三部分 HUA与痛风的评估   

【推荐意见2】HUA患者需定期检测SUA水平,并系统评估靶器官损害及合并症情况,以便实现早期干预,预防痛风及其并发症的发生【1B】。

【推荐意见3】痛风性关节炎的评估应综合考虑患者的症状、关节损害程度以及影像学表现,明确分期,并据此制定个体化的治疗方案【1B】。

【推荐意见4】对于HUA与痛风患者,需全面评估尿酸盐肾病、尿酸性肾结石、心脑血管疾病和代谢性疾病等并发症的风险【1B】。

一、高危人群的评估

1. 营养评估:使用专病问卷(图1)对管理对象进行全面评估,详细记录其膳食结构。具体包括日常食物中的主食、肉蛋奶、蔬菜水果的摄入量和频次,以及高嘌呤、高果糖、高脂肪、高盐及促炎饮食的摄入情况。

2. 运动评估:(1)运动风险筛查:建议使用体力活动准备问卷识别运动禁忌证。(2)心肺功能评估:通过心肺运动试验测定峰值摄氧量、无氧阈值、最大心率及储备心率(Heart rate reserve,HRR),全面评估有氧能力和心肺储备功能,为运动处方的制定提供客观依据。若无法开展心肺运动试验,可采用6 min步行试验作为替代。(3)肌肉关节功能评估:通过握力测试及下肢/上肢抗阻动作最大重复6次负荷测试,量化局部肌群力量;用量角器测量受累关节的活动范围;采用单腿站立测试评估静态平衡能力,计时起立-行走测试评估动态平衡能力;通过坐位体前屈测试评估柔韧性。

3. 饮酒行为评估:(1)酒精摄入量评估:通过计算个体在特定时间段内的酒精摄入量评估饮酒行为。酒精含量(g)=酒精度数(%vol)×饮酒量(ml)×0.789 g/ml÷100。15 g酒精分别对应以下常见酒精的摄入量:4%的啤酒450 ml,12%的葡萄酒150 ml,38%的白酒50 ml,52%的高度白酒30 ml。(2)酒精依赖评估:推荐采用WHO《酒精使用障碍筛查问卷》(Alcohol Use Disorders Identification Test,AUDIT),该问卷包含10个问题,得分为0~40分,得分<8分为低风险饮酒,8~15分为高风险饮酒,16~19分为可能有害饮酒,20~40分为可能酒精依赖。

4. 吸烟行为评估:(1)吸烟指数:吸烟指数为每日吸烟支数与吸烟年数的乘积,用于评价吸烟的严重程度。(2)烟草依赖评估:若在过去1年内体验过或表现出下列6项中的至少3项,则可诊断烟草依赖:①强烈渴求吸烟;②难以控制吸烟行为;③当停止吸烟或减少吸烟量后,出现戒断症状;④出现烟草耐受表现,即需要增加吸烟量才能获得过去吸较少量烟即可获得的吸烟感受;⑤为吸烟而放弃或减少其他活动及喜好;⑥不顾吸烟的危害而坚持吸烟。明确诊断后,可采用烟草依赖评估量表(Fagerström Test for Nicotine Dependence,FTND)判定依赖等级,其中1~3分、4~6分、≥7分为轻度、中度、重度依赖。

5. 心理和睡眠评估:建议使用抑郁自评量表(Self-Rating Depression Scale,SDS)和焦虑自评量表(Self-Rating Anxiety Scale,SAS)评估抑郁和焦虑。原始分通过标准分转换,标准分=原始总分×1.25,结果四舍五入取整。根据中国常模,SDS标准分≥53分提示轻度抑郁,≥63分为中度,≥73分为重度;SAS标准分≥50分提示轻度焦虑,≥60分为中度,≥70分为重度。睡眠质量评估采用匹兹堡睡眠质量指数(Pittsburgh Sleep Quality Index,PSQI)。PSQI得分越高,表示睡眠质量越差。对于长期睡眠质量较差者,建议进一步排查是否存在焦虑抑郁的共病情况。

6. 人体成分分析:双能X线吸收法(Dual-energy X-ray absorptiometry,DXA)是评估人体成分的金标准。DXA能够无创定量分析全身及区域(躯干、四肢)的瘦体重、脂肪组织质量及骨密度。可用于诊断肥胖类型(内脏型/皮下型),预测代谢综合征及心血管疾病风险,监测减脂/增肌效果,指导个体化干预。DXA的辐射剂量较低,适用于儿童但孕妇禁用。然而,由于设备成本较高,其在临床中的普及受到一定限制。

二、HUA的评估

1. 实验室检查:(1)肾脏损害:检测SUA、血肌酐、eGFR、尿微量白蛋白/肌酐比值;(2)肝脏损害:检测丙氨酸氨基转移酶、天冬氨酸氨基转移酶、胆红素、γ-谷氨酰转肽酶等;(3)代谢:糖尿病前期患者加测口服葡萄糖耐量试验、糖化血红蛋白,计算胰岛素抵抗指数;(4)遗传学检查:在有条件的地区,别嘌醇用药前需进行HLA-B*58∶01基因检测,以减少严重药物不良反应的发生。研究显示携带该基因的患者服用别嘌醇后,严重皮肤不良反应风险显著增加。我国HLA-B*58∶01基因阳性率为11.51%,华南地区高达20.19%。

2. HUA的诊断:无论男女,在正常膳食状态下,非同日2次检测的空腹SUA水平均>420 μmol/L即可诊断为HUA。HUA是嘌呤代谢紊乱引起的代谢性疾病。其中80%的嘌呤为内源性代谢产物,20%来自膳食摄入。嘌呤经肝脏氧化代谢变成尿酸,最终通过肾脏和肠道排泄。需注意,SUA检测需排除剧烈运动、急性疾病或药物干扰。儿童HUA的诊断需基于年龄和性别特异性SUA截断值,具体可参考化验单标注的参考值范围。

3. HUA的分型:根据24 h尿尿酸排泄总量(Urinary uric acid excretion,UUE)和尿酸排泄分数(Fraction excretion of uric acid,FEUA),HUA可分为以下四型:(1)肾脏排泄不良型:UUE≤600 mg·d-1·(1.73 m²)-1且FEUA<5.5%;(2)肾脏负荷过多型:UUE>600 mg·d-1·(1.73 m²)-1且FEUA≥5.5%;(3)混合型:UUE>600 mg·d-1·(1.73 m²)-1且FEUA<5.5%;(4)其他型:UUE≤600 mg·d-1·(1.73 m²)-1且FEUA≥5.5%。其中,UUE=尿尿酸浓度(mg/L)×24 h尿量(L/d)/1.73 m2;FEUA=(血肌酐×24 h尿尿酸)/(血尿酸×24 h尿肌酐)×100%。对于年轻起病或有年轻起病家族史的痛风患者,启动降尿酸治疗前,可计算UUE及FEUA,指导药物选择。

三、痛风的评估

(一)体格与影像学检查

1. 体格检查:重点检查第一跖趾关节、踝关节或膝关节的红肿、压痛及活动受限情况,触诊耳廓、肘关节等部位是否存在痛风石。

2. 实验室检查:痛风急性期检测红细胞沉降率、C-反应蛋白。

3. 超声检查:(1)关节超声:关节超声是HUA和痛风评估的首选影像学方法之一,具有无创、可重复性强的特点,适用于早期筛查与诊断、动态监测及关节腔引导穿刺。最典型的四种超声征象包括痛风石、“双轨征”“暴风雪征”和骨侵蚀。其中,关节或肌腱内的痛风石样沉积,表现为被低回声边界包围的卵圆形点状高回声(云雾状高回声区)。当单钠尿酸盐(Monosodium urate,MSU)晶体沉积于关节软骨表面时,超声显示软骨表面的线状强回声,与软骨下方骨皮质的强回声带平行,称为“双轨征”,灵敏度为78%,特异度为97%。关节积液内聚集的点状高回声,后方不伴声影,称为“暴风雪征” 。骨侵蚀表现为骨质表面的不规则缺损或破坏。此外,关节超声还可观察到滑膜增厚等其他征象。(2)泌尿系超声可用于评估尿酸性肾结石和CKD的进展。

4. 双能CT(Dual-energy computed tomography,DECT):采用两种不同能量的X线进行扫描,将不同组织成分以不同颜色标识,能特异性识别MSU晶体,诊断痛风的灵敏度为84%,特异度为93%,可用于诊断、降尿酸疗效评估和痛风患者的管理。但对早期或无痛风石的患者敏感性较低,且存在辐射暴露、费用高、检查耗时,图像处理复杂、需依赖专业技术和设备等问题,限制了其作为常规随访手段的应用。

5. 关节液偏振光显微镜检测:是针对症状不典型、影像学结果不确定或SUA不高的痛风患者,在需要与其他炎性关节病鉴别诊断时的重要手段。通过关节穿刺抽取滑囊液,在偏振光显微镜下观察到针状或杆状负性双折光MSU晶体,是急性痛风确诊的“金标准”。

6. X线/CT/MRI:传统X线和CT能捕捉到关节的结构进展,具有较高的特异度,但灵敏度较低。在无法使用超声或DECT的情况下,X线或CT可用于评估长期痛风患者的关节结构性损害。MRI虽然在某些情况下可用于观察关节病变,但其特异性较低且成本较高,因此不常规推荐用于痛风的诊断及随访。

(二)痛风的诊断

痛风是一种代谢性疾病,以HUA和MSU晶体的沉淀和组织沉积为特征,可导致炎症和组织损伤。MSU晶体常沉积于关节、软组织和肾脏,引发关节炎和肾脏损害等。痛风的诊断需结合临床、实验室及影像学证据。

欧洲抗风湿病联盟推荐采用三步法诊断痛风:(1)首先,确诊依据是通过关节滑囊液穿刺或痛风石活检检出MSU晶体;(2)若第一步不可行,则进入第二步,通过临床诊断来判断。在成人任何急性关节炎的诊断中,都应考虑痛风的可能性。以下特征高度怀疑痛风,但非特异性表现:足部(特别是第一跖趾关节)或踝关节单关节受累、既往有类似急性关节炎发作史、关节炎快速起病且在24 h内达到剧烈的红肿热痛、皮肤发红,以及伴有心血管疾病和HUA的男性患者;(3)最后,当临床诊断存疑、不能证实MSU晶体或需与其他疾病鉴别时,建议利用超声或DECT寻找MSU晶体沉积的影像学证据。需要明确的是,HUA是痛风发生的病理基础,但并非所有HUA患者都会发展为痛风,单纯无症状HUA不能作为痛风的诊断依据;同时,部分痛风急性发作期患者SUA水平可能处于正常范围内,因此SUA正常也不能排除痛风诊断。

难治性痛风是指具备以下三条中至少一条:(1)单用或联用常规降尿酸药物足量、足疗程,但SUA仍≥360 μmol/L;(2)接受规范化治疗,痛风仍发作≥2次/年;(3)存在多发性和(或)进展性痛风石。

(三)痛风的分期

根据MSU晶体沉积进展及临床表现,痛风可分为四期:(1)临床前期:无症状HUA及无症状MSU晶体沉积;(2)痛风性关节炎发作期:患者常在夜间突发症状,受累关节出现剧烈红肿热痛,未治疗者症状持续7~14 d。部分患者伴发热等全身症状,反复发作可累及多关节及周围组织,症状渐趋不典型;(3)发作间歇期:通常无明显症状,偶见局部皮肤色素沉着;多数患者初次发作后1~2年内复发,随病情进展,发作频率增加、持续时间延长、无症状间歇期缩短,部分患者后期关节肿痛持续存在,难以完全缓解;(4)慢性痛风石病变期:因长期高尿酸未控制所致。痛风石常见于耳廓、反复发作的关节周围。慢性痛风石关节炎表现为持续关节肿痛、畸形和功能障碍,可致关节骨质的破坏、关节周围组织纤维化、继发退行性变等。

四、尿酸盐肾病的评估

1. 慢性尿酸盐肾病:多由长期HUA(持续>5年)引发,临床特征为eGFR进行性下降、持续性尿蛋白阳性或低分子蛋白尿,对疑似慢性尿酸盐肾病的患者应转诊肾内科。确诊依赖肾活检,病理检查可见肾间质MSU晶体沉积及纤维化改变。

2. 急性尿酸性肾病:SUA在短期内急剧升高(如肿瘤化疗、药物副作用等)导致MSU晶体沉积于肾脏而引起的急性肾损伤。其典型表现为血肌酐及SUA快速升高、突发性少尿,需及时转诊肾内科。确诊依赖肾活检,病理检查可见肾小管内MSU晶体沉积。

五、尿酸性肾结石的评估

有痛风病史的HUA患者中,肾结石的发生率为20%~25%。影像学评估首选超声或低剂量CT,CT的典型表现为非钙化性低密度影。进一步评估可采用DECT,通过不同能量下X线衰减特性区分尿酸盐晶体与钙盐,并以伪彩图直观显示沉积情况。实验室评估需结合晨尿pH值、尿沉渣镜检及UUE,同时监测SUA水平综合判断病因。

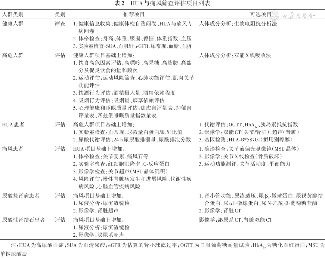
对于HUA与痛风患者,应根据患者所处疾病阶段,参考表2中的项目列表,进行筛查评估。

图片

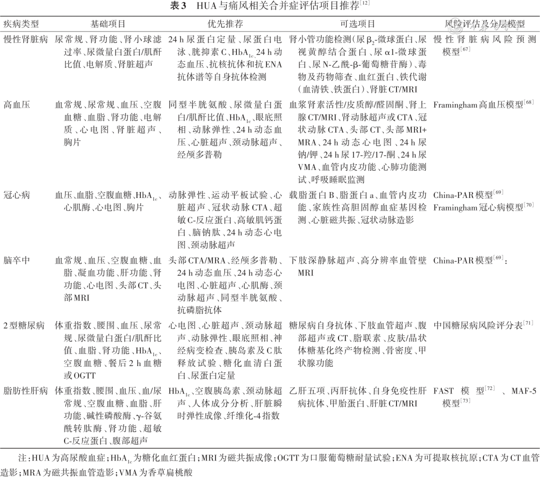
六、相关合并症评估

HUA不仅是痛风、尿酸盐肾病及尿酸性肾结石的直接病因,更常与CKD、高血压、糖尿病、代谢相关脂肪性肝病及心脑血管疾病等形成共病关系。CKD通过尿酸排泄障碍加重HUA,而HUA通过高血压和糖尿病加剧CKD进展。HUA与代谢综合征共病率高,且相互促进病理进程,形成恶性循环。此外,HUA与脂代谢异常协同加速动脉粥样硬化及脂肪肝,环境污染物可能加重此类共病。孟德尔随机化分析发现遗传决定的高SUA水平与高血压、冠状动脉粥样硬化、缺血性心脏病、心肌梗死、心力衰竭及脑梗死等多种心脑血管疾病风险增加显著相关。痛风显著增加心脑血管疾病风险,痛风急性发作后0~60 d,心肌梗死和脑卒中风险升高93%;61~120 d仍较基线水平升高57%。心脑血管疾病是痛风患者的主要死因之一。

因此,建议根据管理对象的年龄、危险因素及SUA控制情况,每年对老年或SUA未达标者开展以下疾病(表3)的筛查,青年达标者可适当延长筛查间隔,具体筛查项目按照基础项目、优先推荐、可选项目的原则进行推荐,并结合风险评估模型优化分层管理。

图片


第四部分 HUA与痛风的健康干预   

一、健康人群的SUA水平管理与生活方式指导

【推荐意见5】健康人群应以预防为核心,通过健康教育普及HUA与痛风相关知识,重点指导健康饮食和规律运动,帮助建立长期健康行为模式。利用社区及家庭支持提升依从性,并通过动态评估调整教育内容,提升健康素养【1B】。

【推荐意见6】健康人群生活方式指导:遵循平衡膳食原则,食物多样、少盐少油、控糖限酒;减少久坐行为,建议每周至少累计进行150~300 min中等强度或75~150 min的高强度有氧运动,或等效的中高强度组合活动,建议每周至少进行2天抗阻运动,定期进行柔韧性训练【1A】。

(一)健康教育

1. 原则与目标:根据不同个体的年龄、性别、职业、教育程度,实施分层分类指导。近期目标着重提升疾病知晓率与培养健康监测能力,如BMI管理、SUA水平自测等;远期目标则致力于行为的改善,如提升运动达标率、增加饮食种类多样性等可量化指标。

2. 核心内容:重点普及基础健康知识,提供饮食、运动和生活习惯指导以建立健康行为模式。强调健康生活方式对预防HUA与痛风的关键作用;健康生活方式包括合理饮食、适量运动、充足睡眠和良好心态等要素;强调控制体重、限制酒精与富含果糖食物摄入、保证充足水分摄入的意义;介绍SUA水平监测的意义、方法与定期监测频率等。

3. 实施流程:(1)需求评估:通过问卷和健康档案分析人群认知水平及健康知识需求。(2)计划制定:采用SMART原则设定明确、可衡量、可实现、相关性强、有时间限制的目标并制定相应的教育计划。教育计划应明确教育内容、选择合适的教育形式以及确定实施的时间安排和资源配置等。(3)实施与执行:整合社区卫生服务中心、学校及企业等各方资源,采用个体化面授、集体讲座及APP推送等多种教育方式,开展健康教育活动。(4)效果评价:定期通过行为改变率及SUA等相关指标达标率等进行PDCA循环优化。

(二)生活方式指导

1. 营养指导:(1)遵循食物多样,平衡膳食的原则。根据年龄、性别、身高、标准体重和体力活动水平计算每日所需能量。碳水化合物占总能量的50%~65%,蛋白质10%~15%,脂肪20%~30%,其中,早、中、晚餐供能分别占总能量的30%、40%、30%。(2)碳水化合物优先选择全谷物、杂豆类及低升糖指数食物。全谷物和杂豆50~150 g/d,膳食纤维≥25 g/d。限制低质量碳水化合物(白面包、甜点等)和精制糖的摄入。减少超加工食品摄入。适量摄入鱼、禽、蛋、奶类和瘦肉等富含优质蛋白的食物,确保蛋白质摄入足量。全素食者需增加豆类、坚果、种子、全谷物的摄入以确保必需氨基酸的均衡。优先选择单不饱和脂肪酸和多不饱和脂肪酸,限制饱和脂肪酸的摄入。烹调用油25~30 g/d,避免摄入含反式脂肪酸的食品。(3)避免长期过量摄入高嘌呤食物,如动物内脏、海鲜、浓肉汤等。(4)盐≤5 g/d,采用健康烹饪方式,外出就餐少盐,查看食品钠含量。(5)通过均衡饮食获取足量维生素,全素食者需补充维生素B12、铁、锌和钙。(6)温和气候、低活动水平时,饮水量为男性1 700 ml/d,女性1 500 ml/d。首选白开水或淡茶水,限制含糖饮料和过量咖啡。

2. 运动指导:所有人群都应减少久坐时间,除有氧和抗阻运动外,定期进行平衡和柔韧性训练。(1)成年人(18~59岁):每周至少累计进行150~300 min中等强度或75~150 min高强度有氧运动,或等效的中高强度组合活动。也可通过每日步行8 000~12 000步(其中含30 min高强度运动)达成目标。每周至少2 d进行全身主要肌群力量训练,每次8~10个动作,每组8~12次重复。(2)老年人(>60岁):优先选择低风险运动,每周完成150 min中等强度有氧活动(如每日步行6 000~8 000步)。每周进行2次抗阻训练,侧重下肢和核心肌群。增加平衡训练,预防跌倒。慢性病患者需遵医嘱调整强度。(3)儿童/青少年(6~17岁):每天至少进行60 min中等至较大强度有氧运动、抗阻练习和健骨活动,其中较大强度的运动每周至少3次,注意运动形式的多样化和趣味性。有氧运动强度可通过步频、靶心率或谈话试验监测。其中步频以100步/min(中等强度)和130步/min(高强度)为参考;靶心率=(HRR×目标强度%)+安静心率,HRR=最大心率-安静心率,最大心率=207-0.7×年龄,安静心率通常在早晨起床前测量,低/中/高强度分别对应HRR的30%~39%、40%~59%、60%~89%;谈话试验中,中等强度可对话但无法唱歌,高强度时不能说出完整的句子。

3. 健康饮酒指导:儿童青少年、孕妇、哺乳期女性以及慢性病患者不应饮酒。成年人如饮酒,一天饮用的酒精量不超过15 g。

4. 戒烟促进措施:通过电视、广播及新媒体平台开展针对性宣传,明确传递吸烟致病风险及戒烟后健康改善数据。在医疗机构、学校、公共交通站点等公共场所设置标准化禁烟标识,标注戒烟援助热线及三甲医院戒烟门诊预约通道。

5. 心理健康促进:建议将心理健康筛查纳入儿童/青少年、女性(尤其是孕产妇)、老年人群、高压力职业人群的常规体检中,并针对性设计干预方案。建议所有成年人通过增加体力活动降低抑郁症风险,即使低于推荐活动量也能显著获益。

6. 睡眠管理:成年人睡眠7~8 h/d为宜,避免长期<6 h/d或>9 h/d。建议维持固定就寝与起床时间,优化睡眠节律稳定性。睡前3 h避免酒精及镇静药物,降低噪声、光照等干扰,减少睡眠中断和碎片化。

二、HUA与痛风高危人群的管理与生活方式干预

【推荐意见7】健康教育:重点普及HUA与痛风的高危因素、症状及危害,提供限制摄入的食物清单和生活方式调整的具体方法,指导管理对象定期监测SUA水平【1B】。

【推荐意见8】营养干预:在平衡膳食的基础上,控制饮食总热量,鼓励摄入低嘌呤食物,适量摄入中嘌呤食物,限制摄入高嘌呤和高果糖食物,足量饮水,以控制SUA水平【1A】。

【推荐意见9】运动干预:适量运动,循序渐进,运动强度控制在中等水平,避免剧烈运动,强调运动的安全性和有效性【1A】

【推荐意见10】戒烟限酒:严格戒烟并避免被动吸烟。对饮酒者严格限制酒精摄入,优先戒断啤酒和高度酒【1A】。

(一)健康教育

高危人群的健康教育应重点普及HUA与痛风的危害、危险因素及生活方式干预的作用,提升疾病认知和自我管理能力。(1)提供限制摄入饮食清单和生活方式调整的具体方法,指导管理对象通过自我尿酸监测、社区或医院检查等多种途径定期监测SUA水平,并提供饮食和运动记录模板,帮助管理对象建立健康生活方式,实现SUA水平的持续控制。(2)组织家属培训,提高其对疾病的认识,鼓励家属积极参与患者的饮食和运动管理。(3)利用社区卫生服务中心,开展定期健康教育活动,并实施定期监测和随访,确保健康管理的持续性和有效性。

(二)体重管理

1. 目标设定:(1)长期目标:18~64岁健康成人使用BMI联合腰围评估内脏脂肪。BMI目标范围为18.5~23.9 kg/m²;男性腰围<90 cm,女性<85 cm。≥65岁的老年人群,BMI控制在20.0~26.9 kg/m²(2)短期目标:超重或肥胖患者根据减重目标,在现有能量摄入基础上每天减少250~500 kcal左右的能量摄入,每周减重0.5~1 kg,避免极端节食或快速减重,注意肌肉量的维持。

2. 干预方案:(1)生活方式干预:组建多学科团队,优先管理高危人群。核心策略包括饮食控制、加强运动和行为干预。建议在临床营养(医)师的专业指导和定期监测下,根据个体代谢特征和生理状态,实施个体化限能量膳食方案。成年人减重期间应每周进行150~420 min的中等强度有氧耐力运动(靶心率=60%~80%HRR+安静心率),体重维持期建议每周运动200~300 min,运动形式包括步行、骑车、游泳等大肌群持续性运动;同时配合每周2~3次抗阻训练(达到主观疲劳水平为宜),并辅以静态/动态拉伸以改善柔韧性;结合认知行为疗法改善饮食和睡眠习惯。(2)药物治疗:对超重且伴有至少一种体重相关合并症(如高血糖、高血压、血脂异常、脂肪肝、阻塞性睡眠呼吸暂停综合征、心血管疾病等)或肥胖症患者,通过生活方式干预无法达到减重目标时,可转诊至内分泌科门诊,在生活方式干预的基础上联合应用减重药物治疗。(3)代谢手术:对BMI≥32.5 kg/m²,或BMI≥27.5 kg/m²合并2型糖尿病或27.5 kg/m²≤BMI<32.5 kg/m²内科减重无效者,可考虑转诊至普通外科实施代谢手术。术后需终身服用复合维生素和微量元素制剂,并补充关键元素,如铁、钙、维生素B1、维生素D3、叶酸,并定期进行营养状况评估和行为干预。

3. 特殊人群管理:(1)儿童与青少年:建议开展家庭参与的饮食、运动、睡眠综合管理,严重肥胖者在减肥过程中需监测生长发育情况,关注肥胖造成的心理影响。(2)老年人群:合并心血管疾病者优先选择改善代谢且不增加心脏负荷的干预。(3)妊娠期肥胖:低强度、高覆盖率的营养干预(如优化膳食结构而非单纯热量限制)可有效控制孕期增重,且不影响胎儿发育。

(三)营养干预

1. 基础原则:限制促尿酸生成食物,增加水分摄入。在健康人群膳食原则的基础上,根据不良饮食习惯、代谢综合征等危险因素,优化营养素比例,强调食物多样性,以谷类为主,多摄入蔬菜、蛋类、乳制品及坚果,适量摄入鱼禽畜肉类。

2. 改变不良饮食习惯:(1)在平衡膳食的基础上,鼓励摄入低嘌呤食物(<75 mg/100 g),如大部分的谷薯类、乳制品、蛋类、蔬菜类等;适量摄入中嘌呤食物(75~150 mg/100 g),如大部分禽畜类,先焯水再烹饪,弃汤后食用,控制频率与总量;限制摄入高嘌呤食物(>150 mg/100 g),如动物内脏、大部分鱼虾贝类、鱼仔、浓肉汤等。(2)限制摄入加工食品、蜂蜜、含糖饮料、鲜榨果汁、果葡糖浆、果脯蜜饯等高果糖食物,优先选择低糖水果,添加糖<50 g/d,最好<25 g/d。(3)减少高盐食物,用天然香料(葱、姜、蒜)及高钾蔬菜替代。(4)避免高脂肉类、加工肉制品、精制糖及含反式脂肪酸的促炎食物。日常食物选择见表4。

图片

3. 特殊人群饮食管理:(1)合并高血压患者:终止高血压膳食和地中海饮食模式可以改善心脏代谢健康。限制钠摄入量,增加钾摄入(如香蕉、菠菜),钾强化盐或钠替代盐可协同降压,尤其适合盐敏感性高血压患者,但对于肾功能不全和正在使用保钾药物的患者,需谨慎或避免使用。(2)合并2型糖尿病患者:不推荐特定膳食模式。地中海膳食、终止高血压膳食、低碳水化合物膳食等在短期均有助于体重控制、降低心血管疾病发生风险。(3)肥胖或代谢综合征患者:可采用医学减重膳食,调整营养素比例,主要包括限能量饮食、中低碳水化合物饮食等方式,也可采用时间限制性进食,如每日禁食14~16 h,8~10 h进食窗口内均衡饮食,可有效改善胰岛素敏感性。以上人群如采用特殊饮食模式建议在临床营养(医)师指导和临床监测下进行。

4. 足量饮水:在心肾功能正常的情况下,建议饮水2 000~3 000 ml/d,维持尿量>2 000 ml/d,并根据气温和体力活动情况适当调整。

(四)运动干预

1. 原则与目标:基于个体健康状况,制订科学运动方案,逐步实现体重管理,优化血糖、血脂及心肺功能,降低HUA与痛风发生风险。

2. 运动干预方案:(1)基础方案:包括有氧运动、抗阻运动、柔韧性训练和平衡训练。运动类型、时间、频率、强度、总量、进阶方案根据个体情况调整。(2)无规律运动者:增加日常活动,有氧运动从低强度活动开始,逐步增加时间和强度,避免运动损伤和发生心血管事件。(3)代谢指标异常者:建议除日常活动外,每周3次、每次40 min中等强度有氧运动,逐步增加运动量,避免剧烈运动。联合抗阻训练和饮食调整,改善胰岛素抵抗及体脂百分比。(4)儿童与青少年:优先采用有氧与抗阻结合的个性化方案,强调规律性和持续性,并提供行为激励策略与环境支持,以实现代谢健康与心理健康的协同改善。(5)老年人群:医疗团队需评估心脑血管疾病风险,优先选择低冲击活动,同时监测血压、血糖等指标以确保安全性。

3. 久坐行为干预:(1)定期中断久坐:每30 min久坐后,进行3~5 min站立或低强度活动(如步行),改善血糖、胰岛素敏感性及降低心血管疾病风险。(2)工作场所干预:提供站立办公设备,实施每90 min集体微运动计划,使用可穿戴设备进行活动提醒。(3)校园干预:在教室配置可调节站立式课桌,结合屏幕时间管理系统。

(五)饮酒干预

根据AUDIT评分实施分层干预:低风险饮酒者以健康教育为主,强调限量并优先选择低嘌呤红酒,监测饮酒量,每年复评AUDIT量表;高风险饮酒者进行简单建议联合目标设定,告知超量数值,制定3个月内减量30%~50%的目标,避免饮用啤酒、果酒和高度酒,增加饮水量,每2周监测戒断症状;有害饮酒者运用简短咨询与动机访谈技术,引入家庭监督;酒精依赖者转诊精神专科,确诊后启动药物或心理干预,加强监护并动态评估,制定个性化戒断计划。特殊人群如女性需评估生育需求并建议避孕至戒酒6个月后;老年患者要关注跌倒预防和B族维生素补充。通过电话或短信定期随访,评估目标达成情况,未达成时修订目标,达成者继续制定新目标直至戒酒并鼓励坚持。

(六)吸烟干预

建立首诊问询吸烟史制度,明确建议吸烟者戒烟。有条件的单位利用健康管理系统自动将吸烟者纳入戒烟流程。(1)对于有戒烟意愿的吸烟者,采取“5A”戒烟干预方案。包括:Ask—询问吸烟状态;Advise—建议戒烟;Assess—评估戒烟意愿;Assist—提供实用的戒烟咨询;Arrange—戒烟后至少随访6个月,且6个月内随访次数不宜少于6次。(2)对于暂时没有戒烟意愿的吸烟者采取“5R”干预措施。包括:Relevance—建立戒烟与健康/家庭/经济之间的直接关联;Risk—明确吸烟危害;Rewards—强调戒烟收益;Roadblocks—预判戒断症状并提供解决方案;Repetition—反复对吸烟者进行上述戒烟动机干预。对于已戒烟者采取充分肯定、持续关注、探讨成功经验等方法防止复吸,复吸者需及时干预。烟草轻度依赖者以行为干预为主,中重度依赖者需转诊至戒烟门诊采用药物和认知行为治疗。数字干预措施如短信、智能手机应用和互联网程序可以作为辅助工具或自我管理工具使用。

(七)心理干预

针对HUA高危人群的心理干预应建立多层次支持体系:开展支持性心理干预,通过疾病知识宣教、情绪疏导及共情式沟通,缓解患者焦虑/抑郁等可能的负性情绪;实施认知行为干预,一方面进行认知重塑,运用认知行为疗法纠正对疾病的误解,强化科学防治理念,另一方面采取目标阶梯式设定与正性反馈机制,提升饮食控制及运动依从性;完善社会支持网络,鼓励高危人群寻求家人、朋友和社区的支持,以缓解健康问题带来的焦虑和压力,提高应对能力。

(八)睡眠管理

根据PSQI评分采取分级干预,0~5分者给予睡眠卫生教育,6~10分者实施认知行为疗法,11分以上者转诊心理科。认知行为疗法可作为成人慢性失眠的首选非药物干预。核心措施包括:(1)认知重构:纠正患者对睡眠的错误认知;(2)睡眠限制疗法(4~6周):建议将卧床时间控制在实际睡眠时长基础上增加30 min,提升睡眠效率;(3)刺激控制:建立床与睡眠的专属关联,避免清醒状态下卧床;(4)睡眠卫生教育:控制咖啡因摄入,减少夜间光照和屏幕暴露,睡前30 min停止使用电子设备。(5)其他疗法:运动、音乐、冥想等可有效改善睡眠质量。

三、HUA与痛风患者的管理与治疗

【推荐意见11】健康教育:患者应接受多学科团队指导,规范用药,掌握痛风急性发作应对技能,并通过家庭和同伴支持实现长期自我管理【1B】。

【推荐意见12】营养干预:在保证食物多样、均衡营养的前提下,进行合理的膳食调整,科学选择食材,以低嘌呤膳食为主,适量摄入中嘌呤食物,严格控制膳食中嘌呤和果糖含量,实现SUA达标与营养均衡【1A】。

【推荐意见13】运动干预:在医生指导下,制定规律、适度、个性化的运动方案,保持充足的身体活动,减少久坐时间,运动以低至中等强度有氧运动为主,结合抗阻和柔韧性训练,逐步提升运动耐量,避免高冲击运动,注重个性化调整与长期监测【1B】。

【推荐意见14】药物治疗:根据HUA与痛风患者的SUA水平、尿酸代谢类型、合并症及药物耐受性,开展个体化治疗,强调“早期达标”并长期维持治疗,以减少痛风急性发作、促进溶解晶体及预防多系统损害。同时需重视患者教育、定期监测和长期随访【1A】。

(一)健康教育

患病人群的健康教育重点是疾病管理、规范治疗和急救技能,帮助患者掌握自我管理能力,提高生活质量。(1)多学科团队:组织包含医生、护士、健康管理师、营养师、运动师、心理咨询师等多学科专家共同参与的科普宣教团队。(2)教育形式:通过个别化教育、小组教育、在线教育、情景模拟、故事讲述、角色扮演、同伴教育和案例分析等方法,针对不同阶段的患者,提供个性化的教育方案。(3)核心内容:制作标准化患者教育手册,用饮食禁忌清单、低嘌呤食谱示例等工具,教会患者掌握低嘌呤饮食和生活方式调整的具体策略;学会自我监测SUA水平、规律用药;掌握痛风发作时应急处理流程与方法,明确何时就医,禁忌药物等,了解长期管理和定期随访的必要性;强调“尿酸波动诱发痛风”,指导患者避免剧烈减重和突然停药。

(二)生活方式干预

1. 体重管理:HUA患者运动需降至低至中等强度,痛风急性期避免运动,其他内容同高危人群。

2. 营养干预:(1)基本原则:科学选择食材,在食物多样、均衡营养的基础上,严格控制膳食中嘌呤和果糖含量。(2)在健康人群及高危人群膳食原则的基础上,根据疾病分期、能量需求、饮食结构及本地食物资源,制定个性化食谱。每天保证谷薯类、蔬菜和水果、鱼禽蛋奶和坚果的摄入。成人蛋白质摄入0.8~1.2 g·kg-1·d-1,CKD患者0.6~0.8 g·kg-1·d-1,肥胖者需依据减重目标调整。心肾功能正常者,饮水2 000~3 000 ml/d,尿量≥2 000 ml/d,可饮用柠檬水、淡茶、无糖咖啡及苏打水,但应避免过量饮用浓茶、浓咖啡等,避免饮用生冷饮品。(3)尽量避免摄入高嘌呤食物,如动物内脏、甲壳类、浓肉汤和肉汁等。红肉类焯水后弃汤食用,单次摄入量≤100 g。避免食用腊制、腌制或熏制肉制品。建议嘌呤摄入≤200 mg/d,果糖摄入<25 g/d。

3. 运动干预:(1)核心目标:通过规律的运动控制体重,改善代谢综合征,促进尿酸排泄,降低SUA水平,同时增强心肺功能和关节稳定性,避免诱发痛风急性发作。(2)基本原则:HUA与痛风患者每周应进行至少150 min的低到中等强度有氧运动,结合阻抗训练和柔韧性训练。(3)运动处方:有氧运动3~5次/周,每次30~60 min,累计150~300 min。初始强度30% HRR,逐步增加至中等强度(40%~59% HRR),不应超过70% HRR,以“能对话但不能唱歌”为宜。抗阻训练以低负重、多次数的力量训练为主,2~3次/周,每次2~4组,每组8~12次。柔韧性训练每周3~7次,每次10~15 min,针对主要肌群拉伸2~3次,每次10~30 s,每个动作重复2~4次,每个动作总拉伸时间至少60 s。(4)注意事项:稳定期穿戴缓冲性能好的运动鞋,必要时使用护具。避免高冲击运动(如间歇性高强度运动、短跑、跳跃)。急性发作期以休息为主,避免关节活动。寒冷环境下,优选室内运动,避免低温;运动后及时补充水分。如关节疼痛、血尿或疲劳,立即停止运动,必要时就医。

4. 戒烟戒酒:HUA与痛风患者建议戒烟、戒酒,同时注意避免含酒精成分的饮料。具体干预方法同高危人群。

5. 心理干预:SDS标准分≥53分时启动基础心理干预;≥63分或伴自杀意念/社会功能受损者转诊心理科。SAS标准分≥50分评估诱因及影响;≥60分或伴躯体化症状者转诊心理科。心理干预核心措施包括:(1)认知行为疗法:纠正疾病错误认知,通过教育患者理解尿酸代谢机制及药物的长期作用,减少因恐惧药物副作用而自行停药的行为,提升治疗依从性。(2)正念减压与放松训练:用于急性期疼痛管理及慢性期压力缓解。通过呼吸训练、冥想缓解疼痛感知。(3)运动疗法:轻中度抑郁或焦虑患者进行规律有氧运动。(4)支持性团体干预:强调专业医疗团队支持,定期沟通病情,调整治疗方案,提升依从性及心理健康。充分发挥社区和家庭的支持作用,鼓励家属参与患者的饮食、运动及情绪管理。组织患者互助小组,搭建HUA患者互助交流平台,鼓励患者分享经验、互相支持。

6. 睡眠管理:同高危人群。

(三)药物治疗

1. HUA与痛风:需遵循个体化、分层、达标、长程管理原则,综合考虑年龄、性别、SUA水平、尿酸代谢分型及并发症风险等因素制定方案。对于无症状HUA患者,SUA水平<540 μmol/L时,优先进行3~6个月饮食与生活方式干预,未达标再考虑药物治疗;而SUA≥540 μmol/L(无论是否合并基础疾病)或SUA≥480 μmol/L合并心脑血管疾病/代谢性疾病/肾脏并发症的患者,建议直接启动降尿酸治疗。痛风患者的用药指征包括反复发作(≥2次痛风性关节炎)或单次发作合并早发(年龄<40岁)、SUA>480 μmol/L、痛风石形成、肾功能损害[eGFR<90 ml·min-1·(1.73 m2-1]、心脑血管疾病或代谢性疾病等高危因素。分层控制目标为:HUA无合并症者SUA<420 μmol/L;HUA伴合并症者SUA<360 μmol/L。痛风患者基础目标SUA<360 μmol/L;合并高危因素(有痛风石或痛风性关节炎频繁发作等)的痛风患者,SUA<300 μmol/L,直至痛风石完全溶解且关节炎频繁发作症状改善后,将治疗目标调整为<360 μmol/L。治疗启动后4~12周内需达标,长期维持,但不建议降至180 μmol/L以下。一线用药中,抑制尿酸生成药物包括别嘌醇和非布司他;促进尿酸排泄药物苯溴马隆适用于尿酸排泄低下型且肾功能正常者,使用时需碱化尿液(pH 6.2~6.9)(表5)。若单药足量、足疗程未达标,建议别嘌醇/非布司他与苯溴马隆联合应用。对于难治性痛风、常规降尿酸药物治疗无效或存在禁忌证的患者,可考虑使用尿酸酶制剂,如拉布立酶和普瑞凯希,但目前这些药物未在国内上市,不作为一线治疗选择。尿酸结石、痛风合并高血压/心功能不全患者,优先使用枸橼酸钾碱化尿液。碳酸氢钠片限用于无钠潴留风险且需纠正代谢性酸中毒的患者。特殊人群用药方面,eGFR在30~60 ml·min-1·(1.73 m2-1时,优选非布司他或低剂量别嘌醇;eGFR<30 ml·min-1·(1.73 m2-1时,避免苯溴马隆,慎用别嘌醇;缺血性心脏病或心衰患者优先选择别嘌醇,避免使用非布司他;肝功能障碍者慎用苯溴马隆,轻中度肝损害者可使用非布司他。痛风石患者经积极治疗,SUA<300 μmol/L并维持6个月以上,部分痛风石可缩小或消失。若痛风石较大、压迫神经或皮肤表面破溃久治不愈者可考虑手术治疗,但术后仍需接受规范化综合治疗。

图片

2. 痛风急性发作:在症状出现24 h内尽早启动治疗,依据患者具体情况个体化用药,同时避免酒精、高嘌呤饮食、剧烈运动等诱发因素。急性期不启动降尿酸治疗,通常待抗炎镇痛治疗2周后再启动,若患者已长期服药则无需停药,同时进行抗炎、镇痛治疗。物理治疗包括卧床休息,抬高患肢,避免关节负重,冰敷患处(每次15~20 min,每日数次)可减轻肿胀。常用药物方面,一线药物为非甾体抗炎药(Non-steroidal anti-inflammatory drugs,NSAIDs)和秋水仙碱,若禁忌或疗效不佳则考虑糖皮质激素。NSAIDs作为急性期无禁忌者的首选,24 h内足量使用速效剂型,疗程5~7 d,症状缓解后逐渐减量。优先选择特异性环氧酶-2(Cyclooxygenase-2,COX-2)抑制剂并联用胃黏膜保护剂,非特异性COX抑制剂需警惕胃肠道风险,且禁止同时使用两种NSAIDs。秋水仙碱低剂量疗法适用于NSAIDs禁忌或疗效不佳的情况,建议发作12 h内启动,首剂1 mg,1 h后追加0.5 mg,之后0.5 mg/次,1~3次/d,但需注意药物过量风险,出现不良反应时立即停药,并定期监测肝肾功能及血常规。糖皮质激素用于全身症状明显、多关节或大关节受累、其他药物无效或禁忌以及肾功能不全的情况,口服泼尼松剂量为0.5 mg·kg-1·d-1,2~5 d逐渐减量(如每2~3 d减量10%),总疗程7~10 d,用药前需详细评估安全性,大关节受累或口服效果差时可关节腔或肌肉注射。对于疼痛视觉模拟评分法≥7分、多关节或大关节受累以及单药疗效不佳者,可短期联合两种或以上镇痛药,但联合治疗疗程应≤7 d,且需密切监测不良反应。特殊人群用药方面,肾功能不全者优先选择糖皮质激素,慎用NSAIDs和秋水仙碱;肝病患者慎用秋水仙碱,必要时监测肝功能;心血管疾病患者可选用低剂量秋水仙碱或泼尼松,避免特异性COX-2抑制剂。儿童、青少年、老年人群以及计划怀孕、妊娠期、哺乳期妇女等特殊人群应严格遵循药品说明书或医嘱。

3. HUA与痛风相关性肾病:慢性尿酸盐肾病核心治疗目标是降低SUA水平、减少MSU晶体沉积、延缓肾功能损伤。以降低尿酸为核心,结合饮食、生活方式调整及并发症管理。注意避免使用有可能损害肾脏的药物。急性尿酸性肾病需及时转诊肾内科并快速干预。以快速降低SUA、溶解MSU晶体、恢复肾功能为核心目标。对于高危人群(如肿瘤化疗患者),应注意预防性降尿酸及水化。若进展至肾衰竭,及时透析可显著改善预后。

4. 尿酸性肾结石:以降低SUA水平、溶解结石、预防复发为核心目标。早期病例适用于溶石治疗,通过饮食控制与碱化尿液降低尿酸浓度,优先选择非布司他或别嘌醇抑制尿酸生成;若结石直径>6 mm或伴有肾积水、反复感染、顽固性疼痛等症状,建议转诊至泌尿外科治疗。定期监测与代谢调控是预防复发的关键。

5. HUA与痛风合并CKD:建议转诊至肾内科进行个体化分层治疗。长期管理目标是SUA达标、碱化尿液及肾功能保护。应根据肾功能分期合理选择降尿酸药物,优先考虑非布司他。最新研究支持积极降尿酸不加重CKD进展,但仍需结合患者合并症动态调整方案。

6. HUA与痛风合并代谢性疾病:建议多学科协同管理。以降尿酸为核心,结合代谢异常管理,优先选择兼具心肾保护的药物。长期管理中,药物治疗、生活方式干预与动态监测是预防复发的关键。(1)合并糖尿病:SGLT-2抑制剂是优选药物,其在降糖的同时能够促进尿酸排泄,并显著降低心血管事件风险。此外,二甲双胍通过改善胰岛素抵抗,间接辅助降低SUA水平。(2)合并高脂血症:阿托伐他汀是常用药物,其在降低胆固醇的同时可减少SUA。通过合理选择药物,可在控制代谢性疾病的同时有效管理SUA水平。

7. HUA与痛风合并心脑血管疾病:建议多学科协同管理,以降尿酸为核心,优先选择对心脏保护作用明确的药物。合并高血压者,首选药物包括氯沙坦和氨氯地平。氯沙坦不仅具有降压作用,还能降低SUA水平;氨氯地平则具有轻度促尿酸排泄的效果,适合合并HUA的高血压患者。应避免使用显著升高SUA水平的噻嗪类或袢利尿剂(如氢氯噻嗪、呋塞米)。

8. 特殊人群管理:(1)妊娠期:重点关注HUA对妊娠期高血压疾病(如子痫前期)、妊娠糖尿病及胎儿发育的影响。高危孕妇遵医嘱定期检测SUA,及时发现异常。主要通过饮食、生活方式干预,必要时严格遵医嘱用药,避免自行用药。通过多学科协作及动态监测,可显著改善妊娠结局及胎儿预后。(2)儿童/青少年:建议多学科协同管理,筛查遗传因素,分析HUA的病因,以营养干预为核心,结合生活方式调整,控制体重,管理代谢合并症,定期监测以降低肾损害及心血管风险。不建议对无症状的儿童和青少年HUA积极给予药物治疗。有症状或遗传性代谢异常者在医生指导下谨慎选择降尿酸药物并重视个体化治疗,降尿酸治疗的最终益处必须仔细考虑。(3)老年人群:建议以饮食控制为基础,结合适度运动、体重管理及个体化药物治疗,同时重视长期监测与并发症预防。老年人群中HUA与痛风患者常伴有高血压、糖尿病、CKD等基础疾病,建议多学科协作,考虑其生理特点、共病情况及药物耐受性等因素,制定综合治疗方案,避免自行用药导致风险,多药并用时需注意药物间的相互作用。高SUA水平与认知功能减退相关,特别是在注意力和执行功能上,建议定期对老年人群进行认知功能评估,及早干预。


第五部分 监测与随访   

【推荐意见15】HUA与痛风患者应实施分层动态监测,以生理指标控制为基础、行为心理评估为补充,根据疾病分期及合并症风险制定个体化随访方案【1B】。

一、监测

1. 原则:以生理指标控制为基础、行为心理评估为补充,通过量化数据动态评估管理效果,实现精准化分层管理。

2. 核心监测指标与工具:生理指标包括SUA水平(为提高依从性可使用符合医疗标准的便携式尿酸测试仪进行自我监测)、代谢相关指标及药物不良反应相关指标,行为心理指标包括服药依从性、自我管理能力和生活质量(表6)。

图片

二、随访

1. 原则:根据疾病状态及合并症类型制定差异化随访策略。

2. 内容:定期监测SUA及肝肾功能,评估药物副作用与心血管风险,结合个性化随访内容(表7),采用传统与数字技术结合的多元随访模式,由多学科团队实施全程管理。对于复杂病例,及时转诊至专科医生,明确诊断或病情稳定后回归健康管理中心持续随访,确保医疗服务的连续性与治疗效果。HUA与痛风的高危人群及患者筛查、评估、干预以及监测与随访的全流程见图2、图3。

图片
图片

图2  高尿酸血症/痛风高危人群健康管理流程图

图片

图3  HUA与痛风患者健康管理流程图

注:HUA为高尿酸血症;SUA为血清尿酸; a心脑血管疾病或代谢性疾病或肾脏相关并发症; b痛风性关节炎发作≥2次;或1次发作且合并任意一项:年龄<40岁、SUA>480 μmol/L、痛风石、肾功能损害[eGFR<90 ml·min-1·(1.73 m2-1]、心血管疾病或代谢性疾病


第六部分 质量控制   

建议完善相关工作制度并建立质量控制管理机制,形成“目标—实施—评价—改进”的闭环质控体系。结合工作实际,明确筛查率、管理率、达标率等核心指标。实施标准化管理流程,包括统一筛查标准、个体化干预方案和分层随访。定期开展评价工作,包括过程性评价与效果性评价。过程性评价指标包括工作人员专业知识考核合格率、HUA人群筛查率和发现率、健康管理率等;效果性评价指标则包含HUA人群相关防治知识知晓率、SUA、血压、血糖、血脂、体重知晓率、服药率和控制率等(表8)。定期分析未达标指标,采取针对性改进措施并再评价,形成持续改进机制。

图片


第七部分 总结与展望   

本指南立足HUA与痛风的疾病特点,构建了覆盖不同人群、不同生命周期、全方位的健康管理框架,形成“筛查—评估—干预—监测与随访”及全程质量控制的闭环管理体系。通过融合国内外最新循证证据与我国临床实践经验,提出了营养、运动、心理、睡眠、药物的综合干预模式,为基层医疗机构提供了切实可行的操作规范。然而,当前防控工作仍面临严峻挑战,如筛查依从性受认知水平、经济成本和流程便利性制约,健康教育和生活方式干预证据等级不足,健康管理成本效益缺乏量化评估等。现有研究对多因素生活方式干预的长期效果及不同社会文化背景下的适用性仍需深入验证。

未来研究应聚焦筛查流程优化与干预模式创新,通过简化操作路径、强化经济支持与多部门协作提升公众参与度,系统评估干预措施在不同人群中的健康效益与卫生经济学价值。同时,需加强饮食、运动、睡眠及心理压力等综合因素的协同作用研究,建立统一评估标准以提升结果可比性,并结合智能设备、移动健康应用和远程监测技术构建动态干预网络,推动线上线下融合的个性化管理模式。建议以政策引导促进多层级医疗资源整合,完善慢性病防控体系与人才培养机制,为HUA与痛风的精准防控提供可持续支持。


指导专家:

李春霖(解放军总医院第二医学中心);肖水源(中南大学湘雅公共卫生学院)

专家组组长:

刘绍辉[中南大学湘雅医院,国家老年疾病临床医学研究中心(湘雅医院)];郭清(浙江中医药大学健康管理研究所);曾强(解放军总医院第二医学中心)

专家组副组长:

宋震亚(浙江大学医学院附属第二医院);张群[江苏省人民医院(南京医科大学第一附属医院)];唐世琪(武汉大学人民医院);罗卉[中南大学湘雅医院,国家老年疾病临床医学研究中心(湘雅医院)];肖湘成[中南大学湘雅医院,国家老年疾病临床医学研究中心(湘雅医院)]

主要执笔:

周薇[中南大学湘雅医院,国家老年疾病临床医学研究中心(湘雅医院)]、唐文彬[中南大学湘雅医院,国家老年疾病临床医学研究中心(湘雅医院)]、门美超[中南大学湘雅医院,国家老年疾病临床医学研究中心(湘雅医院)]

专家委员会成员(按姓氏汉语拼音排序):

柏涌海(海军军医大学附属长征医院);曹素艳(北京医院);陈东宁(首都医科大学附属北京同仁医院);陈庆瑜(中山大学孙逸仙纪念医院);陈苒(南部战区总医院);陈宗涛(陆军军医大学附属西南医院);褚熙(首都医科大学宣武医院);邓笑伟(解放军总医院第三医学中心);董旭南(新疆医科大学第一附属医院);杜洁(陕西省人民医院);范竹萍(上海交通大学医学院附属仁济医院);方艳[中南大学湘雅医院,国家老年疾病临床医学中心(湘雅医院)];付君(哈尔滨医科大学附属第一医院);葛珊珊(山西医科大学第一医院);龚辉[中南大学湘雅医院,国家老年疾病临床医学研究中心(湘雅医院)];郭清(浙江中医药大学健康管理研究所);郭延松(福建省立医院);郭智萍(阜外华中心血管病医院);韩辉武[中南大学湘雅医院,国家老年疾病临床医学研究中心(湘雅医院)];贺京军(广东省第二人民医院);洪海鸥(中国科学技术大学附属第一医院);胡荣(首都医科大学附属北京安贞医院);黄钢(上海健康医学院);黄红卫(南昌大学第二附属医院);黄燕(四川大学华西医院);江孙芳(复旦大学附属中山医院);金国强(南昌大学第一附属医院);冷松(大连医科大学附属第二医院);李春霖(解放军总医院第二医学中心);李昊(阜外华中心血管病医院);李洪军(吉林大学中日联谊医院);李力(福建省立医院);李卫(广西壮族自治区人民医院);刘芳[中南大学湘雅医院,国家老年疾病临床医学研究中心(湘雅医院)];刘绍辉[中南大学湘雅医院,国家老年疾病临床医学研究中心(湘雅医院)];刘石平(中南大学湘雅二医院);刘艳如[解放军联勤保障部队第九八〇医院(白求恩国际和平医院)];刘忠(浙江大学医学院附属第一医院);罗卉[中南大学湘雅医院,国家老年疾病临床医学研究中心(湘雅医院)];吕永曼(华中科技大学同济医学院附属同济医院);马茂(西安交通大学附属第一医院);马骁(中日友好医院);孟凡莉(海南医学院第一附属医院);单年春[中南大学湘雅医院,国家老年疾病临床医学研究中心(湘雅医院)];盛志峰(中南大学湘雅二医院);帅平[四川省医学科学院·四川省人民医院(电子科技大学附属医院)];宋震亚(浙江大学医学院附属第二医院);苏景宽(空军军医大学);苏少晨(兰州大学第一医院);隋永杰(陕西省人民医院);孙志坚[山东第一医科大学第一附属医院(山东省千佛山医院)];唐世琪(武汉大学人民医院);王保祥[中南大学湘雅医院,国家老年疾病临床医学研究中心(湘雅医院)];王建刚(中南大学湘雅三医院);王培玉(北京大学公共卫生学院,珠海科技学院健康学院);王鹏(北京大学第三医院);王嫱(云南大学附属医院);王巍(中国医科大学附属第一医院);王燕(青岛大学附属医院);王彦平[中南大学湘雅医院,国家老年疾病临床医学研究中心(湘雅医院)];王瑜[晋江市医院(上海市第六人民医院福建医院)];吴春维(贵州医科大学附属医院);吴伟晴(深圳市人民医院);伍秋霞(广西壮族自治区人民医院);萧梅芳[中南大学湘雅医院,国家老年疾病临床医学研究中心(湘雅医院)];肖水源(中南大学湘雅公共卫生学院);肖湘成[中南大学湘雅医院,国家老年疾病临床医学研究中心(湘雅医院)];徐丽娟(武汉大学人民医院);姚若进[中南大学湘雅医院,国家老年疾病临床医学研究中心(湘雅医院)];袁向珍(内蒙古医科大学附属医院);曾畅[中南大学湘雅医院,国家老年疾病临床医学研究中心(湘雅医院)];曾强(解放军总医院第二医学中心);张莉(天津市第一中心医院);张良(湖南省儿童医院);张卿(天津医科大学总医院);张群[江苏省人民医院(南京医科大学第一附属医院)];张学伟[中南大学湘雅医院,国家老年疾病临床医学研究中心(湘雅医院)];郑华光(首都医科大学附属北京天坛医院);郑延松(解放军总医院第二医学中心);郑茵(海南省肿瘤医院/海南成美医院)


图片



发送
CCMTV内分泌频道
关注公众号及时获取最新资讯
扫一扫关注公众号